_($0PXQFQ7Y(P~4838LJ_]L.png

管理培训搜索
18318889481

财审
| 数据库服务

财税信息库

| 金融会计专题

融资租赁会计 并购会计 期权会计 银行会计 估值管理 贷款公司会计 金融审计 资产管理会计 套期会计 股票会计 金融工具 公允价值计量

| 转创平台
| 法证会计
| 国际财务管理

财政支出绩效评价 国际企业财务管理 国际会计 外商投资 国际财务准则 ISSB动态追踪 转创全球会计 关联申报系列

| 会计中心

医药会计 成本会计 管理会计 无形资产会计 行业会计实务 政府管理会计 建设会计 涉税会计 工会会计 国企会计 商业会计 财政会计 电子发票

| 财务咨询

财务顾问 财税金融 财务管理咨询 财会资管 内控审核 公共财务总监 财务分析

| 内部审计专题

内部审计 内部控制审计 内部审计规程 公用经费审计 内部审计准则 银行内部审计 内部审计制度 内部审计指南 内审质量评估 房地产企业内部审计

| 审计创新

信息技术审计ITA 国际审计与内部监督 电子数据处理审计EDPA 数字化函证 国际审计准则与实务 大数据审计 数据采集与审计 区块链审计 信息系统审计 电子数据审计 电子商业汇票跨境支付 可信安全体系

| 代理记账中心

会计园地 会计处理 代理记账 工商注册 账务处理

| 会计师事务所

会计准则 票研社 会计师事务 财务审计 财务风险管理 尽职调查

| 审计中心

风险审计 工程造价审计 物流审计 人力资源审计 预算审计 碳审计 固定资产审计 投标审计 政府审计 资金管理审计 工程审计 行业动态 绩效审计

| 审计及鉴证

审计服务 财务报告审计服务 审计及鉴证服务 上市公司审计 税务审计 风险导向审计 资产审计 财务审计 财政审计

| 专项审计

资产评估审计 离任审计 清算审计 专项审计 司法审计 经济责任审计 清产核资 反舞弊审计

| 审计监察

竣工决算审计 大数据审计 网络安全审计 法证会计 反舞弊中心 财税审计 审计监督 经济责任审计 教育内部审计 预决算审计 IPO审计 审计质量评估 审计风控 绿色审计 审计实务 合规审计 审计信息化 审计之家 审计监督 发票风险管理

| 智能会计工厂

会计工厂 会计信息化 财务数字化 数字会计 财务共享

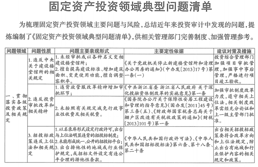
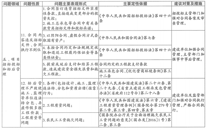
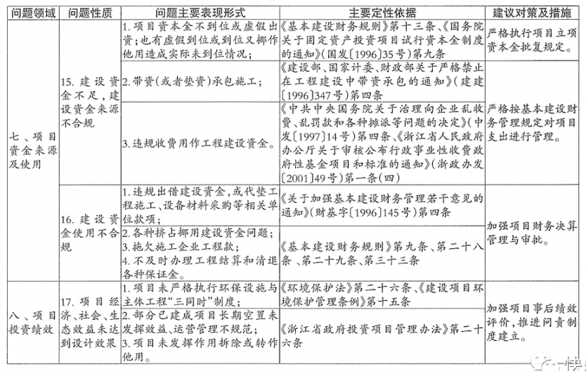
| 固定资产投资领域8类17个典型问题清单当前您所在的位置:首页 > 财审 > 审计及鉴证 > 资产审计

图片

图片

图片

图片

图片

图片

转创君
企业概况
联系我们
专家顾问
企业文化
党风建设
财税人才库
团队建设
资质荣誉
领导资源
专家库
公司公告
资源与智库
战略合作伙伴
质量保证
咨询流程
联系我们
咨询
IPO咨询
中国企业国际化发展战略
投融资规划
企业管理咨询
人力资源管理
风险管理
竞争战略
集团管控
并购重组
家族办公室
资产管理
股权设计
企业管治与内部审计
企业估值
价值办公室
内控咨询
投资银行
管治、内控及合规服务
法律咨询
服务
管理咨询服务
投融资规划
人力资源
资产评估服务
会计服务
科技服务
资质认证
ESG服务
商务咨询
内部控制服务
投资咨询
金融服务咨询
企业服务
财会服务
财审
金融会计专题
法证会计
国际财务管理
会计中心
财务咨询
内部审计专题
审计创新
代理记账中心
会计师事务所
审计中心
审计及鉴证
专项审计
审计监察
智能会计工厂
税务
财税中心
转创税务
华税律所
纳税筹划
税收筹划
出口退(免)税
IPO财税
国际税收
涉税服务
国际税务研究所
金融
金融风险管理
纳斯达克
并购交易服务
北交所
IPO咨询
深交所
上交所
直通新三板
董秘工作平台
独立董事事务
SPAC
资本市场服务中心
澳洲上市
加拿大上市
估值分析事务
香港联交所
新交所
金融分析师事务所
投融
广东股权交易中心
股权律师
顶层架构设计
投资者保护
金融监管与风险内控
投融资规划事务所
融资担保
股权中心
合规
合规与政府管制
企业合规
网络安全与隐私保护
法证会计与反舞弊
反洗钱与制裁合规
反垄断中心
企业合规管理咨询
合规中心
转创全球企业合规
合规律师事务所
金融安全与合规
海关及全球贸易合规
ESG合规
反欺诈中心
合规中心(产业)
知识产权合规专题
资产评估合规
私募股权基金合规
转创国际合规研究所
纪检监察研究中心
法信
征信管理
信用中心
法信中心
信用评级
联合资信
国际信用
安企中心
公证服务
转创法信
诚信管理
法信中国
管理
并购重组
转创国际企业研究所
创新创业
转型升级
知识产权
投融资规划
ESG中心
风险与内控
管理咨询
资产评估
人力资源
IPO咨询
高企认定
法律
刑事法律服务
资本市场法律服务
财税金融法律事务
转创国际合规律师
信托与财富管理法律
国际法律中心
民商事法律服务
公司法律服务
公共法律服务中心
转创国际法律事务所
华南
转创私董会
转创网校
转创国际广西
转创法信科技
Family Office
中国转创杂志社
汕头市金融协会
18318889481
在线QQ
在线留言
返回首页
返回顶部
留言板
发送