
中国企业国际化发展 财务创新全球化研究 商务创新与全球化 境外直接投资备案(ODI) 国际风险管理 网络安全与隐私保护 泛珠三角区域合作 转创全球科创智库 管理创新与全球化 海关监管
电子商务师 知识产权发展 价值共创 企业科创管理 创投俱乐部 全面质量管理 移动支付 私营经济 企业经营 商业模式创新 通商董事会馆 灯塔工厂 企业产品创新 客户与营销 商业规划 产品检测 金融科技 价值网络 企业创新管理 科技创新企业 精益创新 玩具产业孵化基地 餐饮美食 奶茶饮品
十四五规划专题 碳达峰中和计划 科技创新 现代服务业 全过程工程 环保技术 跨境电商合规转型 数字化转型 碳排放管理 供给侧改革 转创国际技术转移 数控工厂 专精特新企业 能源与电力 碳排放管理会计 全面绩效管理 应对气候变化 国有资产管理 制度智库 雏鹰企业 高新技术企业 进出口企业管理 盈利模式转型 瞪羚企业 绿色能源与碳核算 气候审计与鉴证 数字化监管
为根治虚假贸易顽疾,近十余年来,国务院及各地国有资产监督管理委员会(以下简称“国资委”)不断加强对融资性贸易、“空转”“走单”等虚假贸易的监管力度,多次发文严禁国有企业开展虚假贸易业务。但由于国有企业考核机制和增加营收规模的需求,以及中小企业对信用融资的市场需求持续存在,虚假贸易现象屡禁不止,且方式愈发隐蔽且多样。
基于此,2023年10月,国务院国资委发布《关于规范中央企业贸易管理严禁各类虚假贸易的通知》(国资发财评规〔2023〕74号,以下简称“74号文”),明确提出“十不准”,划定虚假贸易禁区,并进一步加大追责问责力度。在此背景下,识别虚假贸易和控制相应风险成为国企合规工作中的重中之重,本文将从监管要求、虚假贸易特征及识别、合规管理手段方面进行梳理,站在合规风险管理的角度为企业提供虚假贸易防控思路。
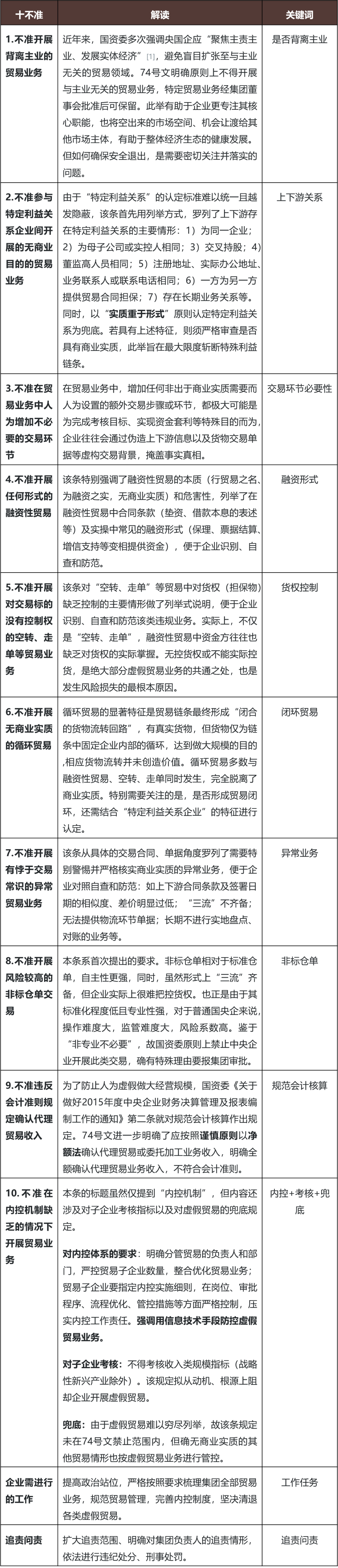
一、虚假贸易主要监管要求及趋势 自2012年以来,关于“融资性贸易”、“虚假贸易”的规定众多,主要文件和监管要求梳理如下: (一)监管脉络 从上述监管文件的脉络看出,国有企业监管机构对融资性贸易的监管态度从“适度压缩”到“加强风险防范”,再到后来的“零容忍”,监管口径不断收紧;对“空转”、“走单”类虚假贸易,始终严格禁止。 (二) 虚假贸易范畴 从规定内容来看,74号文出台之前,融资性贸易与“空转”“走单”类虚假贸易更多是并列概念,但因实务中两类业务多数情况下存在交叉,往往难以明确区分。74号文的规定,实质上将融资性贸易纳入为虚假贸易的一种。“十不准”的出台进一步划定虚假贸易禁区,对于虚假贸易的识别提供了具象化的指引。 (三)追责问责力度明显加大 74号文对发文后仍开展虚假贸易业务的企业,明确问责方式: 1. 扩大追责范围:对直接责任人就地免职,严肃追责,同时追究企业主要负责人、分管负责人和上一级企业负责人以及参与造假的相关人员的责任; 2. 对集团负责人的追责:对于集团管控不力、所属多户子企业连续开展虚假贸易业务的,将对中央企业主要负责人和分管负责人严肃追责问责,并给予企业业绩考核及相关考核扣分或降级处理; 3. 违纪处分、刑事处罚:涉嫌违纪或职务违法犯罪的,移送有关纪检监察机关(机构)处置。虚假贸易中,国有企业人员可能涉嫌构成“签订、履行合同失职被骗罪”、“国有公司人员滥用职权罪”、“受贿罪”和“骗取贷款罪”等,存在被刑事处罚的风险。 严格的责任追究机制对国有企业及相关负责人而言,犹如悬在头顶的“达摩克利斯之剑”,随时可能因心存侥幸、管控不严、疏忽大意而触发严重后果。 二、74号文“十不准”解读 虚假贸易的表现形式多样,且在不断演变,74号文的“十不准”内容是国资委对十余年虚假贸易管控经验的精髓提炼和专项整治行动的成果总结。“十不准”适用“实质重于形式”、核心关注“商业实质”的原则进行穿透性严控,以期杜绝“变花样”、“钻空子”的虚假贸易发生。“十不准”并非是罗列虚假贸易的十种形式,而是由面到点、从不同的视角和颗粒度对贸易业务进行规范。相对于此前的监管文件,74号文具化了虚假贸易的识别、认定标准,便于企业对照落实。在实际执行中,企业需从根源上分析贸易的商业实质,充分利用各项管控手段比照“十不准”进行自查,识别和防范、杜绝虚假贸易。 三、虚假贸易风险防范与应对建议 74号文虽面向中央企业,但《关于加强地方国有企业债务风险管控工作的指导意见》(国资发财评规〔2021〕18号)第七条以及各地国资委对地方国企均严格禁止开展虚假贸易业务。74号文对于虚假贸易的识别提供了重要指引,故地方国企也建议参照执行,加强对虚假贸易的识别和管控。结合实务经验,相关风险防范及应对建议提示如下: (一) 专项排查、清理 1. 成立虚假贸易排查专项工作组。工作组成立后,制定排查方案,包括明确排查目的、范围、方法、时间表和责任分工等。 2. 梳理贸易业务情况,审阅贸易业务相关资料。关注是否存在背离主业、缺乏商业实质、违背交易常识的异常业务。收集、整理企业贸易业务的相关资料,包括合同、发票、物流单据、银行流水等并检查其真实性,核实运输单据、报关单、收款证明等与贸易相关的文件与财务数据是否一致。 3. 审查合同及上下游。审查正在履行的合同以及上下游企业关联性,如上游供应商和下游客户是否均为同一实际控制人控制或是否存在其他特定利益关系,是否存在没有合理商业理由的情况下加入贸易链条并与上下游客户企业分别签订采购和销售合同的情形。 4. 审计抽样。对贸易合同进行审计抽样,重点关注尚未履行完毕的合同、异常交易或不符合交易规律的数据如临近期末发生的重大交易、毛利率过低(“空转”“走单”)、毛利率异常(融资性贸易)、单笔金额重大且发生并不频繁的交易、同时间或在很短时间内完成的针对相同货物、相同数量的采购及销售交易等。 5. 对贸易标的实地调查。运输合同、仓储合同是虚假贸易引发诉讼的多发案由,企业应尽可能现场核查货物是否真实存在。对于货物只是通过单据转移所有权,货物控制权在整个交易过程中未发生过变更的,贸易标的由交易对手实质控制的业务作为调查重点。对发现的异常的贸易业务应实地走访和调查,核实货物流转、资金流动和票据流转的真实性。 6. 合法合规地清理退出。根据排查结果制定整改方案,对虚假贸易风险现状进行评估,根据评估结果对涉虚假贸易事项进行专项清理并及时采取措施清理退出。 (二)规范贸易管理、完善内控合规制度 遵循虚假贸易合规政策,全面深化合规管理,确保覆盖所有部门、子公司及员工,并渗透至决策、执行、监督的每个环节。同时,强化责任分配,明确贸易业务负责人和部门,设立专岗及严格审批流程,以提升业务合规性和透明度,有效预防和应对虚假贸易。 1. 认识内控合规的重要性 内部控制和合规管理是企业稳定发展的基石。企业须充分认识到内控合规的重要性,并将其纳入企业的战略规划和日常管理中。明确防范、清理虚假贸易为企业内控合规的核心目标,确保所有业务流程符合法律法规政策和企业内部规定。 2. 立健全的内控合规体系 参考“十不准”第十条,不准在内控机制缺乏的情况下开展贸易业务。企业应设立内控合规部门或委员会等专门机构,全面监督和评估企业虚假贸易的内控合规情况,并由前述专门机构或业务部门等制定关于虚假贸易的识别、预防、报告和处理的详细制度指引,确保员工明确知晓相关规定。对于依据规章制度开展的贸易,企业应定期进行虚假贸易排查及风险评估,识别潜在的虚假贸易风险点,并制定相应的风险防范措施。 3. 加强内部控制 企业应充分利用信息技术手段,对贸易活动的数据进行实时监控和异常分析,发现可疑交易及时报告和处理。同时,建立健全严格的合同、发票、报关单等贸易文件的审核机制,确保贸易活动的真实性和合规性,并加强内部审计力度,对贸易业务进行定期或不定期的审计,发现问题及时纠正。 4. 建立风险预警和应急处理机制 企业应设立风险预警系统,对可能出现的虚假贸易风险进行预警,提前采取措施进行防范。在此基础上,还应制定虚假贸易应急处理预案,一旦发生虚假贸易事件,能够迅速、有效地应对和处理。 5. 加强与专业机构的合作 与律师事务所、会计事务所等专业机构建立合作关系,利用外部专家的资源共同识别和清理不实贸易活动,分析贸易业务的关键风险点,找出漏洞,完善现有的合规内控体系。 6. 加强内部监督 加强监督,落实内控责任,对发现的虚假贸易行为严格依法依规追责,确保内控措施执行到位。 结语 本文围绕74号文“十不准”的规范具体分析、梳理国资委的监管尺度和要求,并从合规内控的角度向各央国企提供识别和防范虚假贸易的建议,以期为各企业排查、清退和预防虚假贸易提供参考思路。

© 2024 All rights reserved. 北京转创国际管理咨询有限公司 备案号: 京ICP备19055770号-4
Transverture International Group Co Ltd, Guangdong Branch
地址:广州市天河区天河北路179号尚层国际1601
深圳市福田区深南中路2066号华能大厦
佛山顺德区北滘工业大道云创空间
东莞市大朗镇富丽东路226号松湖世家
梅州市丰顺县留隍镇新兴路881号
长沙市芙蓉区韶山北路139号文化大厦

欢迎来到本网站,请问有什么可以帮您?
稍后再说 现在咨询